起運港:
目的港:

國際快遞查詢-WHO和IMO發布關於新型冠狀病毒的聯合聲明

 海運新聞     |      2020-02-25 04:01

近日,IMO發布了主題為(wei) “IMO-WHO關(guan) 於(yu) 應對COVID-19疫情的聯合聲明”的第4204號通函件的又一補充件Circular Letter No.4204/Add.2,旨在協助各國確保以盡量減少對國際交通和貿易不必要幹擾的方式執行衛生措施,並鼓勵會(hui) 員國和國際組織盡可能廣泛地傳(chuan) 播本聯合聲明,這是IMO繼1月31日首次發布NO.4203號、4204號通函件以來,第四次發布關(guan) 於(yu) 新型冠狀病毒的通函件,在此,China PSC提醒各方予以高度及持續關(guan) 注。

1 背景

聯合聲明指出,2019年12月31日中國報告了現已全球知曉的新型冠狀病毒的爆發。隨後,根據《國際衛生條例》設立的應急事件委員的建議,在2020年1月30日世界衛生組織宣布將新型冠狀病毒疫情列為(wei) 國際關(guan) 注的突發公共衛生事件(PHEIC)。世界衛生組織與(yu) 全球專(zhuan) 家、政府和合作夥(huo) 伴緊密合作,以迅速擴展有關(guan) 新型病毒的科學知識,跟蹤該病毒的傳(chuan) 播和毒力,並就保護健康和防止蔓延的措施向各國和國際社會(hui) 提供建議。

2 全球反應

聯合聲明指出,雖然世衛組織不建議任何旅行或貿易限製,但是全球各國正在采取措施包括延遲通關(guan) 或拒絕入境等,這些措施可能造成國際海上交通的嚴(yan) 重中斷,特別是影響到船舶、船員、旅客和貨物。

3 相關(guan) 公約建議和要求

世界衛生組織和國際海事組織以及其他合作夥(huo) 伴緊密合作,以協助各國確保以盡量減少對國際交通和貿易的不必要幹擾的方式執行衛生措施。

(一)《國際衛生條例》

1.《國際衛生條例》締約國承諾“以與(yu) 公共衛生風險相稱並僅(jin) 限於(yu) 公共衛生風險並避免對國際交通和貿易造成不必要的幹擾的方式”對疾病的國際傳(chuan) 播作出公共衛生反應;
2.締約國執行《國際衛生條例》時必須充分尊重第3條第(1)款所述的每個(ge) 人的尊嚴(yan) 、人權和基本自由;
3.WHO和IMO呼籲所有國家尊重《國際衛生條例》第28條規定的對船舶實行“無疫通過”的要求和對所有旅客給予適當的照顧並防止對船舶以及船上人員和財產(chan) 產(chan) 生不必要延誤的原則;
 

國際快遞查詢-WHO和IMO發布關(guan) 於(yu) 新型冠狀病毒的聯合聲明


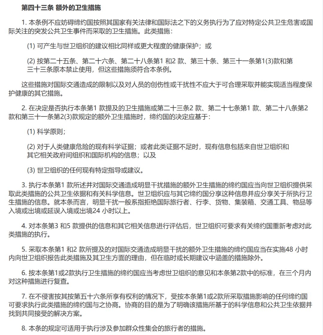
4.幹擾國際海上交通的措施須遵守《國際衛生條例(2005)》的規定,包括第43條規定的具體(ti) 要求。
 

國際快遞查詢-WHO和IMO發布關(guan) 於(yu) 新型冠狀病毒的聯合聲明


(二)《便利國際海上運輸公約》

1.《便利國際海上運輸公約》規定,非《國際衛生條例》締約方應努力將《國際衛生條例》適用於(yu) 國際航運;
2.《便利國際海上運輸公約》第1條和第5條以及附件第6節均有避免對船舶、船上人員和財產(chan) 的港口入境施加不必要的限製或延誤的要求。

WHO和IMO建議船旗國當局、港口國當局和相關(guan) 管理機構、公司和船長應通力合作,確保在適當情況下,乘客可以上下船,貨物作業(ye) 可以進行,船舶可以進出造船廠進行修理和檢驗,物資和供給可以裝載,證書(shu) 可以頒發,船員可以交換,並且WHO和IMO隨時準備協助和支持成員國和航運業(ye) 界應對當前新型冠狀病毒的爆發給航運業(ye) 帶來的挑戰。
 

國際快遞查詢-WHO和IMO發布關(guan) 於(yu) 新型冠狀病毒的聯合聲明


國際快遞查詢-WHO和IMO發布關(guan) 於(yu) 新型冠狀病毒的聯合聲明

鄭重聲明:本文版權歸原作者所有,轉載文章僅(jin) 為(wei) 傳(chuan) 播更多信息之目的,如作者信息標記有誤,請第一時間聯係我們(men) 修改或刪除,多謝。

米兰体育全站
國際空運
國際海運
國際快遞
跨境鐵路
多式聯運
起始地 目的地 45+ 100 300 詳情
深圳 迪拜 30 25 20
廣州 南非 26 22 16
上海 巴西 37 28 23 詳情
寧波 歐洲 37 27 23 詳情
香港 南亞 30 27 25 詳情

給我們留言