在謝皓明辭任海南航空控股股份有限公司(簡稱“海航控股”)董事長等職務十餘(yu) 天後,7月23日,海航控股選舉(ju) 徐軍(jun) 擔任公司新任董事長。 7月11日,海航控股發布公告稱,上任不足半...

海航“瘦身”脫困:甩賣千億資產緩解流動性-上海貨運
7月19日,國泰航空(00293.HK)發布公告宣布,完成收購海航參與(yu) 投資的香港快運航空的100%股權。這是海航係下首家正式易主的航空公司。 自2018年起,海航集團開啟了賣賣賣模式。長江...

一邊出清一邊接盤:海航控股的“買賣”邏輯-廣州海運
如果說“回歸主業(ye) ”是海航集團當下的關(guan) 鍵詞,那麽(me) 作為(wei) “旗艦”的海航控股(600221.SH)無疑在其中扮演重要角色。 但海航控股自己的日子似乎也不好過,2018年虧(kui) 損近36億(yi) 元,如今仍...

海航控股:2019年上半年收到政府補貼7.58億元-空運價格查詢
民航資源網2019年7月15日消息:海航控股7月15日發布公告稱,公司及控股子公司2019年1月1日至2019年6月30日期間,累計收到政府各類補貼7.58億(yi) 元(未經審計),占本公司最近一期經審計報表...

海航投資:預計2019上半年實現扭虧為盈-深圳空運公司
民航資源網2019年7月13日消息:海航投資7月13日發布2019年上半年業(ye) 績預告。 公告顯示,2019年1月1日-2019年6月30日,歸屬於(yu) 上市公司股東(dong) 的淨利潤盈利50萬(wan) 元–75萬(wan) 元,同比增長100.58%-10...

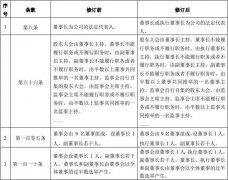
海航擬增設執行董事長 可出任公司法人-空運價格
圖:海航控股公告截圖 民航資源網2019年7月12日消息:7月12日晚,海航控股發布公告,將在7月23日的臨(lin) 時股東(dong) 大會(hui) 上增加臨(lin) 時提案,新增審議關(guan) 於(yu) 公司章程的修改。 根據公告,新提案...

海航控股:謝皓明不再擔任海航控股董事長-北美國際空運
民航資源網2019年7月11日消息:7月11日,海航控股發布公告稱,因工作調整原因,謝皓明先生不再擔任海南航空控股股份有限公司(以下簡稱“公司”)法定代表人、董事長、董事以及...

海航擬13.04億元轉讓北京海航大廈剩餘股權-空運價格
民航資源網2019年7月5日消息:5日,海航發布公告稱,珠海萬(wan) 厚達美企業(ye) 管理有限公司(以下簡稱“萬(wan) 厚達美”)擬以每股1.76元人民幣的價(jia) 格購買(mai) 海南航空控股股份有限公司(以下簡稱...

海航機場培訓學院舉辦“五型六能”班組長係列培訓-伊朗的空運
民航資源網2019年7月4日消息:為(wei) 貫徹落實民航局“三基”建設,依托基層班組建設,以“平時養(yang) 成”為(wei) 重點,牢牢把握安全生產(chan) 月“防風險、除隱患、遏事故”的主題,海航機場集團...

海航北京=東京航線7月3日將更換787機型執飛-阿曼的空運
圖:海南航空波音787-9豪華寬體(ti) 客機海航供圖 民航資源網2019年7月1日消息:海南航空控股股份有限公司(簡稱“海南航空”)自2015年開通北京=東(dong) 京(羽田機場)直飛航線以來,極大的...

海航集團與首旅集團簽約 探索航企發展新模式-香港空運
創業(ye) 26年來海航積累了豐(feng) 富的航空產(chan) 業(ye) 運營管理經驗,本次戰略合作的達成是海航行業(ye) 領先管理經驗對外輸出的又一案...

香港空運-貨代公司廣西國資控股北部灣航空 海航係航司尋解困模式
近日,海南航空控股股份有限公司(600221.SH,以下簡稱“海航控股”)發布公告稱,公司與(yu) 廣西北部灣投資集團有限公司(以下簡稱“北投集團”)、廣西機場管理集團有限責任公司...