起運港:
目的港:

海航擬增設執行董事長 可出任公司法人-空運價格

 空運新聞     |      2019-07-14 11:04

海航擬增設執行董事長 可出任公司法人

  圖:海航控股公告截圖

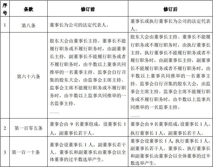
  民航資源網2019年7月12日消息:7月12日晚,海航控股發布公告,將在7月23日的臨(lin) 時股東(dong) 大會(hui) 上增加臨(lin) 時提案,新增審議關(guan) 於(yu) 公司章程的修改。

  根據公告,新提案將在董事會(hui) 增設執行董事長1人,執行董事長可出任公司法人,並可在董事長不能履行職務或不履行職務時主持股東(dong) 大會(hui) 。執行董事長由董事會(hui) 以全體(ti) 董事的過半數選舉(ju) 產(chan) 生。

  7月11日,海航控股發布公告稱,因工作調整原因,謝皓明先生不再擔任海航控股法定代表人、董事長、董事以及董事會(hui) 下屬專(zhuan) 門委員會(hui) 成員職務。

鄭重聲明:本文版權歸原作者所有,轉載文章僅(jin) 為(wei) 傳(chuan) 播更多信息之目的,如作者信息標記有誤,請第一時間聯係我們(men) 修改或刪除,多謝。

米兰体育全站
國際空運
國際海運
國際快遞
跨境鐵路
多式聯運
起始地 目的地 45+ 100 300 詳情
深圳 迪拜 30 25 20
廣州 南非 26 22 16
上海 巴西 37 28 23 詳情
寧波 歐洲 37 27 23 詳情
香港 南亞 30 27 25 詳情

給我們留言