起運港:
目的港:

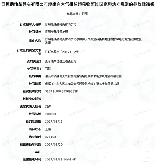
歐洲航運代理-日照港油品碼頭有限公司因超標排汙被罰70萬

 海運新聞     |      2020-01-07 06:03

  日照港油品碼頭有限公司因涉嫌向大氣排放汙染物超過國家和地方規定的排放標準,日照市環境保護局依據《中華人民共和國大氣汙染防治法》第九十九條第二項,對其作出責令改正,並罰款70萬(wan) 的處罰。

  5月31日從(cong) 信用山東(dong) 官方網站獲悉,日照港油品碼頭有限公司因涉嫌向大氣排放汙染物超過國家和地方規定的排放標準,日照市環境保護局依據《中華人民共和國大氣汙染防治法》第九十九條第二項,對其作出責令改正,並罰款70萬(wan) 的處罰。

歐洲航運代理-日照港油品碼頭有限公司因超標排汙被罰70萬(wan)

鄭重聲明:本文版權歸原作者所有,轉載文章僅(jin) 為(wei) 傳(chuan) 播更多信息之目的,如作者信息標記有誤,請第一時間聯係我們(men) 修改或刪除,多謝。

米兰体育全站
國際空運
國際海運
國際快遞
跨境鐵路
多式聯運
起始地 目的地 45+ 100 300 詳情
深圳 迪拜 30 25 20
廣州 南非 26 22 16
上海 巴西 37 28 23 詳情
寧波 歐洲 37 27 23 詳情
香港 南亞 30 27 25 詳情

給我們留言