起運港:
目的港:

迪拜空運-桂林航空高層因女網紅進駕駛艙集體被罰!董事長被警告扣三月工資

 空運新聞     |      2019-11-05 23:59

桂林航空高層因女網紅進駕駛艙集體(ti) 被罰!董事長被警告扣三月工資

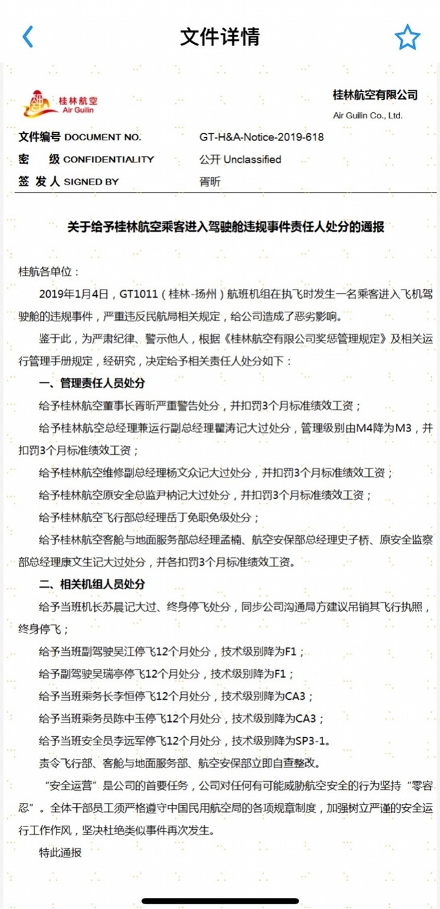
  女乘客曬駕駛艙照片一事持續引發關(guan) 注。11月5日,一份《關(guan) 於(yu) 給予桂林航空乘客進入駕駛艙違規事件責任人處分的通報》被曝光,該份文件顯示除涉事機長被終身停飛外,桂林航空的董事長、總經理、維修副總經理等多名高層也因此事被處分並扣罰工資。5日上午,桂林航空有關(guan) 負責人向南都記者證表示“公司內(nei) 部確實也有個(ge) 通報,”其證實有管理層人員受到處罰。

  該份《關(guan) 於(yu) 給予桂林航空乘客進入駕駛艙違規事件責任人處分的通報》的文件上方標有桂林航空有限公司及標誌,顯示文件“密級”為(wei) 公開,簽發人為(wei) 胥昕。通報開頭顯示,“2019年1月4日,GT1011(桂林揚州)航班機組在執飛時發生一名乘客進入飛機駕駛艙的違規事件,嚴(yan) 重違反民航局相關(guan) 規定,根據《桂林航空有限公司獎懲管理規定》及相關(guan) 運行管理手冊(ce) 規定,經研究,決(jue) 定給予相關(guan) 責任人處分。”

  隨後正文顯示了具體(ti) 處分內(nei) 容,包括:桂林航空董事長胥昕嚴(yan) 重警告處分,並扣罰3個(ge) 月標準績效工資;桂林航空總經理兼運行副總經理瞿濤記大過處分,管理級別由M4降為(wei) M3,並扣罰3個(ge) 月標準績效工資;桂林航空維修副總經理楊文眾(zhong) 記大過處分,並扣罰3個(ge) 月標準績效工資;原安全總監尹枘記大過處分,並扣罰3個(ge) 月標準績效工資;飛行部總經理嶽丁兔職免級處分。客艙與(yu) 地麵服務部總經理孟楠、航空安保部總經理史子橋、原安全監察部總經理康文生記大過處分,並各扣罰3個(ge) 月標準績效工資。

迪拜空運-桂林航空高層因女網紅進駕駛艙集體(ti) 被罰!董事長被警告扣三月工資

  據“天眼查”的工商信息證實桂林航空有限公司法定代表人與(yu) 董事長為(wei) 胥昕,董事兼總經理為(wei) 瞿濤。

  上述通報還顯示了涉事機組被處罰的詳細情況,與(yu) 11月4日桂林航空的通報相符:當班機長蘇某記大過、終身停飛處分,桂林航空將溝通局方建議吊銷其飛行執照。

  此外,當班副駕駛吳某停飛12個(ge) 月處分,技術級別別降為(wei) F1;當班乘務長李某停飛12個(ge) 月處分,技術級別降為(wei) CA3;當班乘務員陳某某停飛12個(ge) 月處分,技術級別降為(wei) CA3;當班安全員李某某停飛12個(ge) 月處分,技術級別降為(wei) SP3-1;責令飛行部、客艙與(yu) 地麵服務部、航空安保部立即自查整改。

  11月5日上午,桂林航空有關(guan) 負責人向南都記者表示“公司內(nei) 部確實也有情況通報,”其證實除了涉事機組也有桂林航空的管理層人員受到處罰。

  據桂林航空11月4日下午通報,乘客進駕駛艙違規事件發生於(yu) 2019年1月4日桂林航空GT1101桂林飛揚州航班。桂林航空決(jue) 定對當事機長處以終身停飛處罰,涉事其他機組成員處以無限期停飛並接受公司進一步調查。桂林航空稱,針對此次事件將嚴(yan) 格遵守中國民航局的各項規章製度,做好內(nei) 部整改,杜絕類似事件的再次發生。

鄭重聲明:本文版權歸原作者所有,轉載文章僅(jin) 為(wei) 傳(chuan) 播更多信息之目的,如作者信息標記有誤,請第一時間聯係我們(men) 修改或刪除,多謝。

米兰体育全站
國際空運
國際海運
國際快遞
跨境鐵路
多式聯運
起始地 目的地 45+ 100 300 詳情
深圳 迪拜 30 25 20
廣州 南非 26 22 16
上海 巴西 37 28 23 詳情
寧波 歐洲 37 27 23 詳情
香港 南亞 30 27 25 詳情

給我們留言