起運港:
目的港:

上海空運-女乘客曬飛機駕駛艙合影 多位飛行員指證是空中違規拍攝

 空運新聞     |      2019-11-04 13:35

  11月3日晚間,微博認證為(wei) “知名航空博主”的網友“確認信號”發布微博稱,有無關(guan) 旅客在商業(ye) 航班中進入駕駛艙並在駕駛座就座。其配發的圖片顯示,一位著非航空製服、未帶任何證件的年輕女性,在飛機駕駛艙中單手做“V”型手勢拍照。

  多位飛行員告訴上遊新聞記者,根據網傳(chuan) 圖片中飛行通話頻率、油門位置、存在水杯茶具等細節,基本可以判斷網傳(chuan) 女性是在客機飛行中拍攝的相關(guan) 圖片,此舉(ju) 已經嚴(yan) 重違反航空運行規章和空防安全規定。

來源@確認信號

  圖源@確認信號

  網友“確認信號”11月3日發布微博稱,“真不敢相信在商業(ye) 航班飛行中,讓無關(guan) 旅客上座的事情發生在中國民航,究竟是不是模擬機,模擬機能不能擺茶具,應該不用多解釋吧?”

  上遊新聞記者注意到,隨微博發布的圖片中,一名年輕女性在與(yu) 民用客機駕駛艙高度疑似的環境中,十分開心地擺出“V”型手勢自拍,麵前的小桌板上還有3個(ge) 喝茶用的茶具,原微博中還配有“超級感謝機長,實在是太開心了”的文字。

  上遊新聞記者根據相關(guan) 信息找到了圖片首發者“Aaaa”,發現其已經刪除了這條今年1月發布的疑似在駕駛艙中拍攝的圖片,其微博賬號已經被清空。“Aaaaa”的其他微博顯示,她大學期間就讀桂林某學校空乘專(zhuan) 業(ye) ,事發時並非民航工作人員。

  多位民航飛行員對上遊新聞記者表示,從(cong) 網傳(chuan) 圖片中的眾(zhong) 多細節,可以判斷該圖片就是在真實客機飛行中拍攝的。資深民航機長陳建國對上遊新聞記者表示,圖片中的駕駛艙和正常商業(ye) 客機駕駛艙一模一樣,其地空通話頻率設置、海壓在STD狀態表示處於(yu) 高空飛行以及MCDU上沒有修正卡等細節,都可以判斷出客機處於(yu) 正常飛行中,“飛行駕駛員在模擬機進行訓練時,進行的都是複雜特情訓練,明確規定不允許將水杯更別說開口茶具帶進模擬機了。”

▲相關(guan) 規則規定,允許進入飛機駕駛艙的六類人中不包括乘客。來源:上遊新聞

  ▲相關(guan) 規則規定,允許進入飛機駕駛艙的六類人中不包括乘客。網絡截圖

  一名要求匿名的某航空公司飛行員表示,接受模擬機訓練是每一個(ge) 現役飛行員的“必考科目”,但他很少看到模擬機貼有米製、英製高度對照表,“這張圖片中的飛機貼了兩(liang) 張高度對照表,符合運行現實情況,而且飛行參數設置、飛機油門位置等細節,一看就知道這絕不是模擬機。”

  “無論是國內(nei) 還是國外,無論是地麵還是飛行中,乘客甚至客艙乘務員都不能隨意進入駕駛艙,航空界都有嚴(yan) 格規定。這不僅(jin) 是運行規章的要求,也是空防安全的規定。”陳建國告訴上遊新聞記者,如果一旦確認涉事航班發生在中國民航客機上,相關(guan) 監管部門一定會(hui) 對此作出嚴(yan) 肅處理。

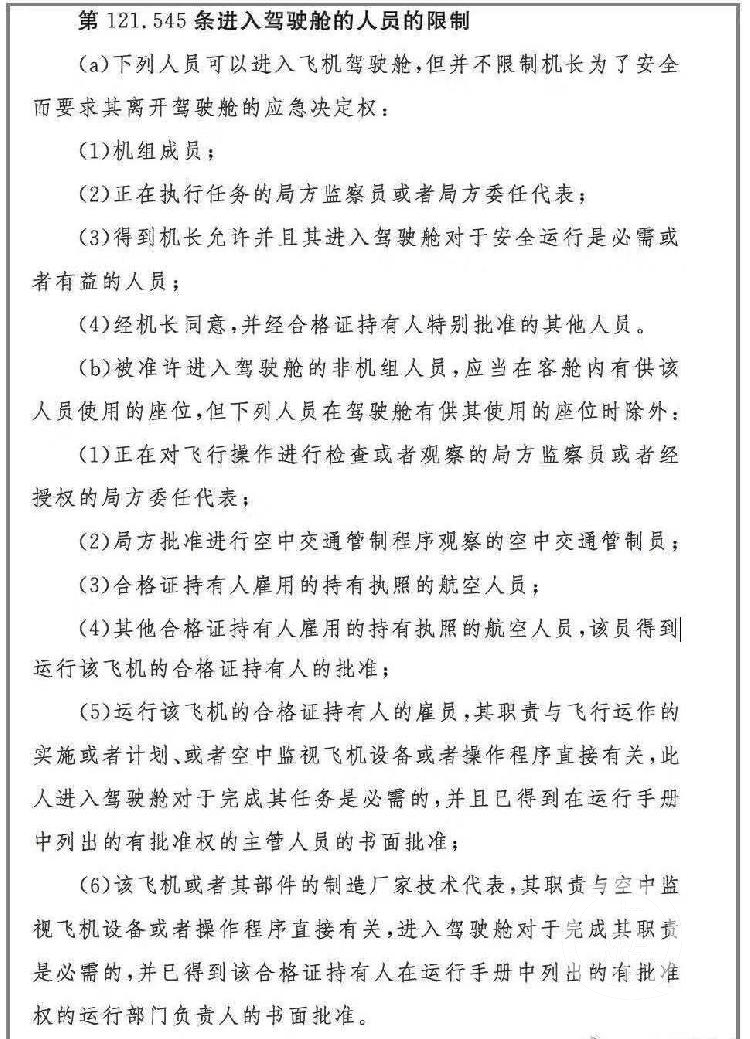
  上遊新聞記者查閱交通運輸部簽發的《大型飛機公共航空運輸承運人運行合格審定規則》發現,該規則第121.545條規定了機組成員、局方監察員等6類人員允許進入駕駛艙,並未包括乘客。

  2018年7月,東(dong) 海航空一機長擅自允許其妻子先後三次進入駕駛艙,被民航中南局查實後給予行政罰款處罰,該機長及副駕駛、乘務組等後來也被東(dong) 海航空處以停飛半年取消教員資質、罰款等嚴(yan) 厲處罰。

鄭重聲明:本文版權歸原作者所有,轉載文章僅(jin) 為(wei) 傳(chuan) 播更多信息之目的,如作者信息標記有誤,請第一時間聯係我們(men) 修改或刪除,多謝。

米兰体育全站
國際空運
國際海運
國際快遞
跨境鐵路
多式聯運
起始地 目的地 45+ 100 300 詳情
深圳 迪拜 30 25 20
廣州 南非 26 22 16
上海 巴西 37 28 23 詳情
寧波 歐洲 37 27 23 詳情
香港 南亞 30 27 25 詳情

給我們留言