起運港:
目的港:

中國聯合航空 多彩貴州航空 去哪兒谘詢量一小時激增3倍已上線疫情政策訂閱功能 民航局《通知》發布後 -深圳空派

 物流新聞     |      2021-01-27 14:43

  1.伺機日期在1月28日至2月3日的旅客,需自1月27日(含)起至航班騰飛條件出退票或改期申請。

  2、為(wei) 進一步防止疫情通過空中渠道傳(chuan) 播,我們(men) 會(hui) 在登機口及飛行過程中做好包括手部消毒、體(ti) 溫檢測在內(nei) 的客艙防疫工作,懇請各位旅客理解與(yu) 支持。

  往哪兒(er) 谘詢量一小時激增3倍已上線疫情政策訂閱功能

  2、適用吉祥航空018開頭客票,由吉祥航空實際承運航班或掛HO航班號代碼共享航班客票。

  中國聯合航空

  4、吉祥航空官方APP,點擊“我的”-“客服中心”-“人工客服”進進人工服務。

  一、適用條件

  1、原購票渠道(旅行社、代理人、線上購票平台等);

  1.變更範圍:可更改至2021年6月30日(含)前的航班。

  (三)退票

  多彩貴州航空

  二、變更及退票規則

  (二)變更:

  1、自北京時間2021年1月27日0時起,此前已購買(mai) 涉及吉祥航空實際承運且承運日期為(wei) 2021年1月28日(含)至2021年3月8日(含)期間的客票;

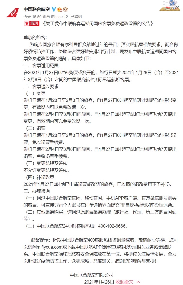
來源:中聯航

  往哪兒(er) 已全麵啟動疫情服務保障,積極落實民航局要求,根據各航空公司政策協助用戶進行機票退改。往哪兒(er) 一直和航空公司保持密切溝通,正在等待航司退票細則的發布。

來源:多彩貴州航空

  民航局《通知》發布後,14時至15時,往哪兒(er) 平台退票相關(guan) 谘詢量與(yu) 上一時段相比增長3倍,其中78%的需求已經通過往哪兒(er) AI自助退改係統解決(jue) 。

  2、吉祥航空24小時客戶服務熱線021-95520;

  在客票有效期內(nei) ,旅客辦理非自願退票,免收退票手續費。已按上述情況(二)變更原則辦理過變更的客票,海運報價(jia) 國際快遞,如申請退票需按客票使用條件辦理。且1月27日(含)前已申請退票或改期的客票不支持補退或再次改期。

  (一)取消規則:

 中國聯合航空 多彩貴州航空 往哪兒(er) 谘詢量一小時激增3倍已上線疫情政策訂閱功能 民航局《通知》發布後
-深圳空派

  2.變更內(nei) 收留:在客票有效期內(nei) ,可以免費辦理一次非自願變更航班日期,免收變更手續費、子艙位差價(jia) 。再次變更或變更至2021年6月30日(含)以後的航班,需依據客票使用條件辦理。

  四、溫馨提示

  三、退票及改期渠道

  吉祥航空

  3、吉祥航空官方微信(微信號:ho-air)輸進“轉人工”,點擊轉人工服務;

  1月26日,國際物流,民航局下發通知,明確自1月27日0時起,已購買(mai) 1月28日—3月8日春節期間機票的旅客,均可辦理免費退票或至少一次改期。通知發布後,各家航司相繼發布關(guan) 於(yu) 2021年春節期間退改規則。

  1、已辦理值機的旅客請及時通過原值機渠道取消值機,以免造成無法及時變更;

  2.伺機日期在2月4日至3月8日的旅客,需自1月27日(含)起至航班騰飛前7天提出退票或改期申請。

鄭重聲明:本文版權歸原作者所有,轉載文章僅(jin) 為(wei) 傳(chuan) 播更多信息之目的,如作者信息標記有誤,請第一時間聯係我們(men) 修改或刪除,多謝。

米兰体育全站
國際空運
國際海運
國際快遞
跨境鐵路
多式聯運
起始地 目的地 45+ 100 300 詳情
深圳 迪拜 30 25 20
廣州 南非 26 22 16
上海 巴西 37 28 23 詳情
寧波 歐洲 37 27 23 詳情
香港 南亞 30 27 25 詳情

給我們留言