起運港:
目的港:

乘客指多家航班飛機餐嚴重“縮水”,航司回應稱為確保安全-上海貨運公司

 空運新聞     |      2019-08-27 16:01

  近日,多位經常乘坐飛機出行的乘客向上遊新聞記者反映,進入8月以來,他們(men) 在乘坐國內(nei) 航班時明顯感覺到,無論是經濟艙還是公務艙,航空公司提供的餐食質量和服務內(nei) 容都嚴(yan) 重縮水,“大清早7點半的飛機,就發幾包小零食對付”、“商務艙現在吃的,連塞牙縫都不夠”。

  相關(guan) 知情人士接受上遊新聞記者采訪時證實,目前國內(nei) 較大的幾家航空公司均更改了機上餐飲服務內(nei) 容,整體(ti) 縮減了服務內(nei) 容,相信這些變動的原因,與(yu) 監管機構對飛行安全提出的更高要求有關(guan) 。

乘客指多家航班飛機餐嚴(yan) 重“縮水”,航司回應稱為(wei) 確保安全-上海貨運公司

  ▲機上餐飲服務被指縮水,以前的主食正餐被三明治替代。圖片來源:飛客茶館網友

  主食正餐“縮水”成水果點心

  陳先生是上海一家演藝文化公司員工。因工作關(guan) 係,他時常乘航班前往北京。

  陳先生向上遊新聞記者回憶,以往在接近飯點時來往北京、上海,航空公司多數都會(hui) 提供含主食的正餐,“有時肚子餓了還是能夠頂一陣子。”但8月的幾次飛行,以往的正餐不見了,航空公司最多提供含有少量點心和水果的點心餐,更多的則是直接提供小零食。

  陳先生對上遊新聞記者表示,京滬線客流量一直較大,即使是打折票價(jia) 也相對較高,全服務航空公司(區別於(yu) 廉價(jia) 航空,通常票價(jia) 內(nei) 包括免費托運行李、免費餐食、更寬泛的退改簽條件)這種新做法讓他無法接受,“當天買(mai) 的票基本上是全價(jia) 票了,票價(jia) 年年漲,現在經濟艙都快1500元了,連份盒飯都不發。”

乘客指多家航班飛機餐嚴(yan) 重“縮水”,航司回應稱為(wei) 確保安全-上海貨運公司

  ▲乘客吐槽7000多元商務艙隻發5片水果和兩(liang) 點心。圖片來源:飛客茶館網友

  5片水果和兩(liang) 塊點心的飛機餐

  上遊新聞記者調查發現,“餐食縮水”的情況並非個(ge) 案。

  有網友反映稱,自己乘坐由11時55分從(cong) 上海虹橋飛往北京首都的CA1502次航班,雖然是全價(jia) 為(wei) 5810元的公務艙,但提供的餐食僅(jin) 為(wei) 一份三明治。

  另一位網友發文表示,自己乘坐中午12時35分從(cong) 上海飛往昆明、時長3小時5分鍾的航班時,雖然是公務艙,僅(jin) 獲得5片水果和兩(liang) 塊點心。上遊新聞記者在航司官網查詢發現,該趟上海前往昆明航班的商務艙全價(jia) 為(wei) 7630元。

  相關(guan) 乘客向上遊新聞記者表示,不清楚為(wei) 何航空公司會(hui) 在航空餐食方麵明顯“縮水”。但在機票價(jia) 格不變情況下,大幅縮減服務內(nei) 容和品質,他們(men) 無法接受。

  乘客趙劍說,“國內(nei) 航空公司機票價(jia) 格越來越貴,但服務內(nei) 容、品質卻和廉價(jia) 航空越來越接近。”

乘客指多家航班飛機餐嚴(yan) 重“縮水”,航司回應稱為(wei) 確保安全-上海貨運公司

  ▲國航發布公告稱,為(wei) 確保安全調整客艙服務內(nei) 容,其中包括餐飲服務。圖片來源:國航

  航空公司回應稱為(wei) 確保安全

  上遊新聞記者注意到,針對網友和乘客反映的機上服務縮水的情況,中國國際航空公司在其官網作出了回應。

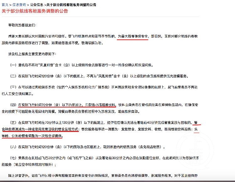
  國航在8月19日發布的一份公告中表示,“受飛行航路特點和雷雨季節影響,為(wei) 最大限度確保安全”,國航對部分航線的客艙服務內(nei) 容和服務程序進行了調整。國航調整的內(nei) 容除了機上服務程序調整外,還包括了“實際飛行時間70分鍾(含)以下的航班上,隻配備小瓶瓶裝飲料”、“實際飛行時間在70分鍾以上120分鍾(含)以下的航班上,經評估後確認無法在著陸前40分鍾完成餐食發放與(yu) 回收的,餐食種類將調減為(wei) 一種或使用無需回收的餐食呈現方式”、“頭等艙、公務艙餐食調整為(wei) 一次性全部提供”等。、

  上遊新聞記者注意到,國航的這份公告,沒有對“餐飲新政”結束實施時間等細節進行披露。

  機上顛簸致傷(shang) 頻發促監管加碼

  相關(guan) 知情人士對上遊新聞記者表示,多家航空公司以機上安全為(wei) 由縮減機上服務內(nei) 容,是為(wei) 了貫徹執行民航局相關(guan) 安全規定。民航局曾出台“起飛後30分鍾、落地前30分鍾乘務員不得從(cong) 事與(yu) 安全無關(guan) 的工作”相關(guan) 規定,今年夏天以來,曾發生過機上顛簸致使乘務員、乘客受傷(shang) 事件,促使了民航局這一規定再次被要求認真落實執行。

  資深機長孟斌接受上遊新聞記者采訪時表示,客機起降期間,飛機改變高度,且飛機處於(yu) 低高度,氣流較亂(luan) ,容易產(chan) 生顛簸,因此乘務員需要在起飛後30分鍾開始服務工作或落地前30分鍾提前完成服務流程。

  對於(yu) 航空公司縮減服務內(nei) 容的做法,孟斌表示,安全苛刻帶來的是旅客坐飛機的安全。“中國民航馬上就要迎來108個(ge) 月無人員死亡的全記錄,中國民航的飛行安全水平世界第一,這就是民航苛刻安全的結果。”

鄭重聲明:本文版權歸原作者所有,轉載文章僅(jin) 為(wei) 傳(chuan) 播更多信息之目的,如作者信息標記有誤,請第一時間聯係我們(men) 修改或刪除,多謝。

米兰体育全站
國際空運
國際海運
國際快遞
跨境鐵路
多式聯運
起始地 目的地 45+ 100 300 詳情
深圳 迪拜 30 25 20
廣州 南非 26 22 16
上海 巴西 37 28 23 詳情
寧波 歐洲 37 27 23 詳情
香港 南亞 30 27 25 詳情

給我們留言