起運港:
目的港:

香港國際空運-MSC食品類貨物訂艙注意!最高20萬罰款,未檢驗或檢驗不合格不

 新聞     |      2019-12-25 00:11

MSC食品類貨物訂艙注意!最高20萬(wan) 罰款,未檢驗或檢驗不合格不得進港裝運(附圖)

2019-12-23 今日海運

導讀: 外貿貨代們(men) 注意了!船公司已發通知!

  外貿貨代們(men) 注意了!船公司已發通知!

  對出口的易腐爛變質食品、冷凍品的集裝箱,應當在裝運前向出入境檢驗檢疫機構申請清潔、衛生、冷藏、密固等適載檢驗。備注處還需輸入 “FOOD”字樣;未經檢驗或者經檢驗不合格的,不準裝運。否則由此產(chan) 生的罰款和責任風險由客戶自行承擔!最高處以20萬(wan) 元以下罰款。

  具體(ti) 通知

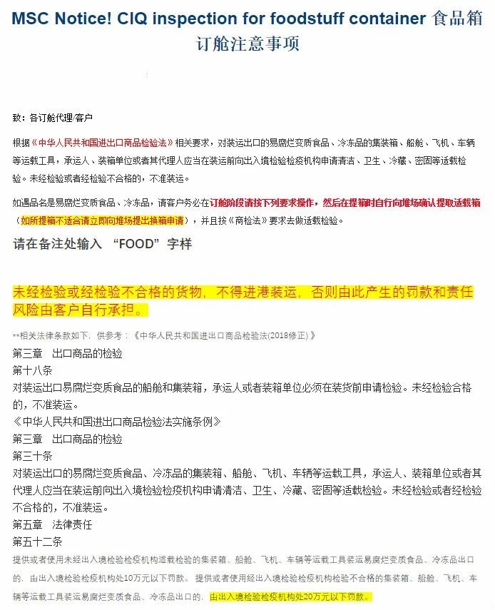
  致:各訂艙代理/客戶根據《中華人民共和國進出口商品檢驗法》相關(guan) 要求,對裝運出口的易腐爛變質食品、冷凍品的集裝箱、船艙、飛機、車輛等運載工具,承運人、裝箱單位或者其代理人應當在裝運前向出入境檢驗檢疫機構申請清潔、衛生、冷藏、密固等適載檢驗。未經檢驗或者經檢驗不合格的,不準裝運。如遇品名是易腐爛變質食品、冷凍品,請客戶務必在訂艙階段請按下列要求操作,然後在提箱時自行向堆場確認提取適載箱(如所提箱不適合請立即向堆場提出換箱申請),並且按《商檢法》要求去做適載檢驗。請在備注處輸入 “FOOD”字樣未經檢驗或經檢驗不合格的貨物,不得進港裝運,否則由此產(chan) 生的罰款和責任風險由客戶自行承擔。

  相關(guan) 法律條款如下,供參考:

  《中華人民共和國進出口商品檢驗法(2018修正) 》第三章

  出口商品的檢驗第十八條對裝運出口易腐爛變質食品的船艙和集裝箱,承運人或者裝箱單位必須在裝貨前申請檢驗。未經檢驗合格的,不準裝運。

  《中華人民共和國進出口商品檢驗法實施條例》第三章

  出口商品的檢驗第三十條對裝運出口的易腐爛變質食品、冷凍品的集裝箱、船艙、飛機、車輛等運載工具,承運人、裝箱單位或者其代理人應當在裝運前向出入境檢驗檢疫機構申請清潔、衛生、冷藏、密固等適載檢驗。未經檢驗或者經檢驗不合格的,不準裝運。

  第五章

  法律責任第五十二條提供或者使用未經出入境檢驗檢疫機構適載檢驗的集裝箱、船艙、飛機、車輛等運載工具裝運易腐爛變質食品、冷凍品出口的,由出入境檢驗檢疫機構處10萬(wan) 元以下罰款。提供或者使用經出入境檢驗檢疫機構檢驗不合格的集裝箱、船艙、飛機、車輛等運載工具裝運易腐爛變質食品、冷凍品出口的,由出入境檢驗檢疫機構處20萬(wan) 元以下罰款。  

香港國際空運-MSC食品類貨物訂艙注意!最高20萬(wan) 罰款,未檢驗或檢驗不合格不

物流新聞手機客戶端免費下載 安卓用戶下載

本文關(guan) 鍵詞:海運 航運 港口 集裝箱 幹散貨

1、凡本網注明稿件來源為(wei) “錦程物流網”的所有文字、圖片等作品,版權均屬錦程物流網所有,轉載必究。若轉載使用,須同時注明稿件來源和作者信息,並承擔相應的法律責任。
2、凡本網注明 “來源:XXX(非錦程物流網)” 的作品,均轉載自網絡,轉載目的在於(yu) 傳(chuan) 遞更多信息,並不代表本網讚同其觀點。如果你對作品內(nei) 容、圖片和版權等問題存在異議,請聯係我們(men) ,電話:0411-39016852,QQ:2355564168。錦程物流網工作人員會(hui) 及時回複並處理!

鄭重聲明:本文版權歸原作者所有,轉載文章僅(jin) 為(wei) 傳(chuan) 播更多信息之目的,如作者信息標記有誤,請第一時間聯係我們(men) 修改或刪除,多謝。

米兰体育全站
國際空運
國際海運
國際快遞
跨境鐵路
多式聯運
起始地 目的地 45+ 100 300 詳情
深圳 迪拜 30 25 20
廣州 南非 26 22 16
上海 巴西 37 28 23 詳情
寧波 歐洲 37 27 23 詳情
香港 南亞 30 27 25 詳情

給我們留言